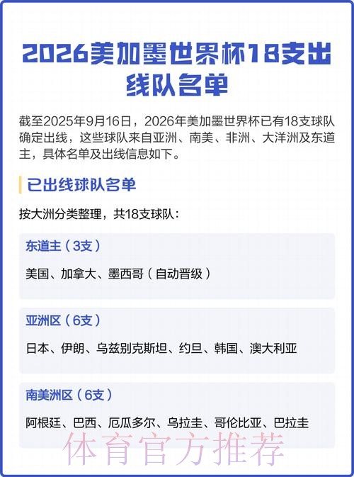
2026美加墨世界杯球队名单今日全景解读
随着2026美加墨世界杯脚步渐近,“2026美加墨世界杯球队名单今日”这一搜索词频频出现在球迷视野中。尽管大部分参赛球队的最终大名单要等到赛前数月才会正式敲定,但围绕各队当前的人员框架、主力架构与潜在黑马人选,已经足以拼出一幅颇具轮廓感的参赛图景。本文以“今日视角”为切入点,在现有信息、世预赛态势和各国足协动向的基础上,对即将到来的世界杯球队构成、名单趋势与战术方向做一次系统梳理,让你提前进入世界杯时间。
扩军时代下的球队名单格局变化
2026美加墨世界杯首次扩军至48队,这一调整直接改变了“球队名单”的构建逻辑。传统32队时代,强队之间的差距主要体现在主力质量,而在48队大环境下,板凳厚度、轮换能力和多位置球员的比重显著提升。今日来看,各大足球强国在规划“2026美加墨世界杯球队名单今日版本”时,都呈现出几个共通趋势 增加多功能球员配比、强化U23球员的占比、提升替补门将和替补中卫的质量。其根源在于赛程变长、旅行距离增加以及更密集的对抗频率。扩军还带来另一个隐性变化——更多新军与二线球队杀入决赛圈,使得传统豪门在拟定名单时不再只是围绕半决赛、决赛级别的对手,而必须兼顾小组赛面对风格迥异球队时的临场适配能力。这也是为什么如今我们在观察“2026美加墨世界杯球队名单今日预测”时,会发现很多主帅格外看重球员的“战术多样性”和“身体条件上限”,而不再单纯迷信资历。
欧洲豪门的名单雏形从更迭到定型
从今日的欧洲足坛格局看,法国、英格兰、西班牙、葡萄牙等队的2026名单雏形已经非常清晰。以法国队为例,核心框架几乎可以预见——姆巴佩仍是绝对进攻旗帜,楚阿梅尼、卡马文加领衔的中场组合在各大豪门历练成熟,再搭配一批正在崛起的边路新星。法国在设想“2026美加墨世界杯球队名单今日版本”时,更像是在解决“富贵病”:同类型天才过多,如何在前腰、边锋和半空间攻击者中做取舍,成为德尚或其继任者必须回答的问题。英格兰则处在“黄金一代正当年”的窗口期。凯恩尚可保持高水平,贝林厄姆、福登、萨卡等人在各自俱乐部承担核心责任,令英格兰在攻击端有充足选择。今日的英格兰名单构想中,一个典型思路是保留经验老将担任更衣室支柱,同时大幅提拔2003后出生的新星,把阵容平均年龄控制在极佳区间。西班牙在传控与高压逼抢之间寻找平衡,近年一批技术型中场与速度型边锋逐渐融合,使得“2026美加墨世界杯球队名单今日推演”中,西班牙不再只是单一风格球队,而是可以视对手在中前场调整节奏。葡萄牙方面,C罗届时是否在名单之中仍具不确定性,但从今日预期看,B费、B席、莱奥、若塔构成的攻击群足以维持顶级竞争力,真正的课题在于中卫和防守型中场的更新。
南美传统强队名单的新老交替

在“2026美加墨世界杯球队名单今日讨论”里,阿根廷与巴西永远是绕不开的焦点。阿根廷在捧起卡塔尔世界杯后,核心班底老化问题逐步显现。今日所能预见的是,部分冠军成员仍将以精神领袖身份进入2026名单,但更多位置必须由新一代填补。中卫与中场的更新,特别是如何找出既能延续团队气质又具备高强度对抗能力的球员,是阿根廷足协和主帅团队正在通过友谊赛、世预赛实验的关键。巴西的变化则更多体现在进攻端配置的重塑。内马尔的健康状况与竞技状态会直接影响“2026美加墨世界杯球队名单今日预测”的可信度。与此罗德里戈、维尼修斯、恩德里克等球员已经基本锁定主力或轮换席位,巴西在建构球队名单时,逐渐从“个人能力爆点”转为强化整体结构与防守稳定性,这一思路也体现在近期征召更多欧洲联赛磨砺的后腰与中卫。
东道主三队的名单策略差异

美加墨世界杯的一大看点,是美国、加拿大、墨西哥三支东道主球队在名单上的差异化策略。美国队借助本土世界杯的舞台,试图完成从“潜力股”到“硬实力强队”的升级。从今日来看,美国队员分布在五大联赛的数量与比重不断提升,这使得“2026美加墨世界杯球队名单今日构想”有更大的挑选空间。主帅团队强调的,是在延续高对抗、高节奏踢法的基础上,加入更多具备比赛阅读能力和临场调整能力的球员。加拿大依托阿方索 戴维斯和一批在欧洲打拼的球员,正在从曾经的“边缘球队”向“具备冲击力的新锐”转型。今日的名单预估中,加拿大更注重在边路速度和反击效率上做文章,意图在主场氛围加持下,用简洁、直接的战术去冲击传统强队防线。墨西哥则面对阵容老化与年轻球员成长速度不匹配的双重挑战。现阶段的备战策略是通过频繁热身赛试验不同年龄层组合,用实践筛选适应高压赛事环境的球员。这使得“2026美加墨世界杯球队名单今日版”显得相对开放,不少年轻球员仍处在“随时可能杀出重围”的状态。
新军崛起与黑马球队名单的隐藏价值
在48队时代中,一批来自亚洲、非洲和中北美的球队,正在成为潜在的黑马。就“2026美加墨世界杯球队名单今日可观察部分”而言,这些球队的一个共同点是高度依赖旅欧球员。以非洲部分代表队为例,不少主力在英超、法甲、德甲效力,球队名单的核心实际上由这些欧洲俱乐部球员构成,再辅以本土联赛和其他联赛的新锐。这样的结构,既提高了球队整体对抗和节奏适应性,也让他们在世界杯舞台上拥有更多制造冷门的资本。亚洲球队方面,日本、韩国和部分西亚球队在2026美加墨世界杯的名单搭建中强调“技术+纪律”的结合。今日的观察中,日本队在欧洲联赛的输出阵容已近完整,一个典型案例是其通过长期归化和留洋计划,将多个位置上的候选人分布到不同联赛,通过高水平比赛补齐短板。这类操作也为“2026美加墨世界杯球队名单今日版本”提供了更深厚的人才池,使得最终大名单的竞争异常激烈。
球队名单构建中的数据思维与案例分析

与以往主要依赖教练经验和传统选材标准不同,如今“2026美加墨世界杯球队名单今日规划”越来越多地引入数据分析和科学管理。一个典型案例可以参考近期欧洲强队的选人方式 某支顶级国家队在选择边后卫时,并非单看助攻数据,而是综合考虑冲刺次数、向前传球成功率、对抗成功率以及高密度跑动区间表现。通过大数据模型,教练组发现一名原本在俱乐部并不显眼的后卫在高强度比赛中的防守效率极高,于是在多次热身赛中给予试验机会,最终有望跻身“2026美加墨世界杯球队名单今日初选阵容”。类似案例显示,在现代足球逻辑下,国家队名单并非简单的“名气榜”,而更像是高维度数据+战术需求+心理适配的综合产物。对于球迷而言,想要解读未来世界杯球队名单,不仅要关注球员在俱乐部的进球与助攻,更要留意跑动、对抗和战术执行层面的数据。
从今日视角展望最终大名单的微妙变数
需要强调的是,“2026美加墨世界杯球队名单今日”所能呈现的仍是一个动态中的画面。伤病、状态起伏、教练更迭乃至足协政策调整,都可能在接下来两年里改变部分球员命运。例如,一名目前尚处替补边缘的年轻前锋,如果在接下来两个赛季内持续高效输出,就极可能从国家队“候选库”一路晋升至主力争夺者;反之,一些今日看来名单位置稳固的老将,也可能因为伤病或状态下滑,被更具活力的新面孔取代。正是这种变数与竞争,让2026美加墨世界杯的球队名单拥有了远超以往的悬念和讨论空间。对热爱足球的人来说,关注这些“今日名单的雏形”,不仅是提前感受世界杯气氛,更是参与到一场关于战术潮流、球员成长与时代更替的深度观察之中。
施工趋势、技巧和新闻直接发送到您的收件箱